Quiz
Quiz
Umsatzsteuer
(Mehrwertsteuer) ist falsch?
Umsatzsteuer gibt es den Begriff
des Vorsteuerabzugs.
indirekte Steuer.
gegen ein Entgelt erbracht
werden, werden 19%
Umsatzsteuer fällig.
ein ermäßigter Steuersatz.
Quiz
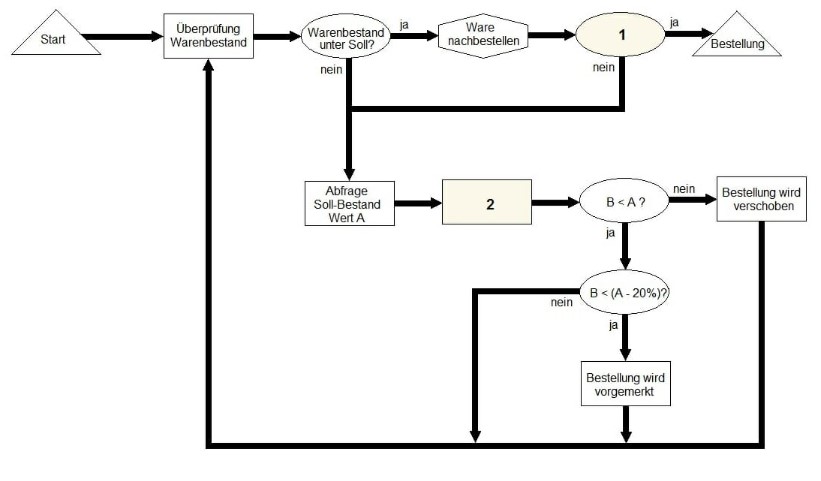
Schaubild, konkret handelt es
sich um ein Flussdiagramm.
Durch das Flussdiagramm wird
ein Prozess dargestellt, der in
mehreren Varianten ablaufen
kann. Die einzelnen Schritte
sind aufgeführt und durch Pfeile
miteinander verbunden. Neben
der Beschriftung sind die
einzelnen Schritte in
bestimmten Formen dargestellt.
Dabei gilt:
* Der Anfang und das Ende
des Prozesses stehen jeweils in
einem Dreieck.
* Ein Prozessschritt wird durch
ein Rechteck dargestellt.
* Eine Bedingung ist durch ein
Oval gekennzeichnet.
* Eine erforderliche
Maßnahme ist durch ein
Sechseck markiert.

Klicken zum Vergrößern
Was ist, wenn der
Warenbestand zwar unter
Soll, aber noch nicht kritisch
ist?
reduziert.
werden abgefragt.
erneut geprüft.
abgekauft.
Quiz
Quiz
Quiz
Quiz
Quiz
Quiz
Quiz
Polizeiamt EUROPOL gegründet?
Einstellungstest SBB Übungstest schaltet alle Online-Simulator-Fragen frei
Vielen Dank, dass du dich für die kostenlose Version des Einstellungstest SBBPraxistests entschieden hast! Vertiefe dein Wissen über Bahn Simulator weiter; Indem du die Vollversion unseres Einstellungstest SBB Simulators freischaltest, kannst du Tests mit über 5653 ständig aktualisierten Fragen absolvieren und deine Prüfung problemlos bestehen. 98% der Personen bestehen die Prüfung im ersten Versuch, nachdem sie sich mit unseren 5653 Fragen vorbereitet haben.
KAUFE JETZTWas kannst du von unseren Einstellungstest SBB Übungstests erwarten und wie bereitest du dich auf eine Prüfung vor?
Die Einstellungstest SBB Simulator-Übungstests sind Teil der Bahn Datenbank und bieten die beste Möglichkeit, sich auf jede Einstellungstest SBB-Prüfung vorzubereiten. Die Einstellungstest SBB Übungstests bestehen aus 5653 Fragen, die in 18 Themen unterteilt sind, und wurden von Experten verfasst, um dir zu helfen und dich darauf vorzubereiten, die Prüfung beim ersten Versuch zu bestehen. Die Einstellungstest SBB Datenbank enthält Fragen aus früheren und anderen Prüfungen, sodass du üben kannst, vergangene und zukünftige Fragen zu simulieren. Die Vorbereitung mit dem Einstellungstest SBB Simulator gibt dir auch eine Vorstellung davon, wie viel Zeit du benötigst, um jeden Abschnitt des Einstellungstest SBB Übungstests abzuschließen. Es ist wichtig zu beachten, dass der Einstellungstest SBB Simulator die klassischen Einstellungstest SBB Studienführer nicht ersetzt; Der Simulator bietet jedoch wertvolle Einblicke in das, was dich erwartet und wie viel du arbeiten musst, um dich auf die Einstellungstest SBB-Prüfung vorzubereiten.
KAUFE JETZTDer Einstellungstest SBBÜbungstest stellt daher zusammen mit unserem Bahn Übungstest ein hervorragendes Tool dar, um sich auf die eigentliche Prüfung vorzubereiten. Unser Einstellungstest SBB Simulator hilft dir, deinen Vorbereitungsstand einzuschätzen und deine Stärken und Schwächen zu verstehen. Unten kannst du alle Quiz lesen, die du in unserem Einstellungstest SBB Simulator findest, und wie unsere einzigartige Einstellungstest SBB Datenbank aus echten Fragen besteht:
Info-Quiz:
- Quizname:Einstellungstest SBB
- Gesamtzahl der Fragen:5653
- Anzahl der Fragen für den Test:100
- Bestehendes Ergebnis:60%
- Anzahl der Themen:18 Themen
- Allgemeinwissen:665 Fragen
- Berufsbilder und Karrieremöglichkeiten bei der Schweizerischen Bundesbahnen:40 Fragen
- Deutsche Kultur:50 Fragen
- Deutsche Redewendungen:50 Fragen
- Deutsche Zitate:51 Fragen
- Gemischte Fragen:3247 Fragen
- Geschichte der Schweizerischen Bundesbahnen:40 Fragen
- Infrastruktur der Schweizerischen Bundesbahnen:40 Fragen
- Konzentrationsvermögen:46 Fragen
- Kundenservice und Beschwerdemanagement:40 Fragen
- Logisches Denkvermögen:278 Fragen
- Mathematik:150 Fragen
- Persönliche Daten formulieren (Schreiben):4 Fragen
- Physik &Technik (Allgemeinbildung):158 Fragen
- Reisemöglichkeiten mit der Schweizerischen Bundesbahnen:40 Fragen
- Sprachverständnis (Grammatik, Satzbau, etc.):400 Fragen
- Visuelles Denkvermögen:304 Fragen
- Wichtige Links, um Deutsch zu lernen:50 Fragen
Mit unserer mobilen App kannst du dich auf die Einstellungstest SBB-Prüfungen vorbereiten. Sie ist sehr einfach zu bedienen und funktioniert bei einem Netzwerkausfall sogar offline, mit allen Funktionen, die du zum Lernen und Üben mit unserem Einstellungstest SBB Simulator benötigst.
Verwende unsere mobile App, die sowohl für Android- als auch für iOS-Geräte verfügbar ist, mit unserem Einstellungstest SBB Simulator. Du kannst es überall verwenden und denke immer daran, dass unsere mobile App kostenlos und in allen Geschäften verfügbar ist.
Unsere mobile App enthält alle Einstellungstest SBB Übungstests, die aus 5653 Fragen bestehen, die nach 18 Themen unterteilt sind, und bieten außerdem Lernmaterial, um die Abschlussprüfung Einstellungstest SBB mit garantiertem Erfolg zu bestehen. Unsere Einstellungstest SBB-Datenbank enthält Hunderte von Fragen und Bahn Tests im Zusammenhang mit der Einstellungstest SBB-Prüfung. Auf diese Weise kannst du überall üben, auch offline ohne Internet.
KAUFE JETZT